企业新闻
  行业新闻
  信息公告

销售部:020-88141117 020-86442156
技术热线:020-86442367


  当前位置:首 页 > 新闻内容

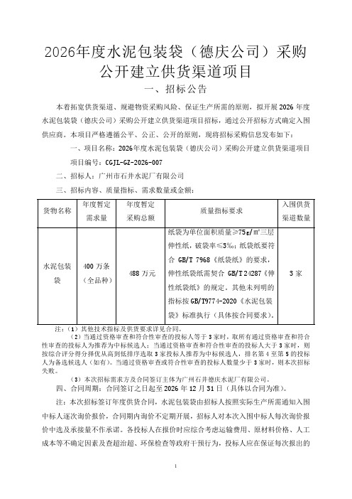
石井水泥2026年度水泥包装袋(德庆公司)采购公开建立供货渠道项目-公开招标公告
发布者:admin 发布时间:2026-2-3 9:53:24 阅读:16

 
 

打印本页 || 关闭窗口


网站首页 | 招商平台 |销售客服平台 |旧OA平台 |公司协同办公平台A8|供应商平台

版权所有:广州石井水泥有限公司 粤ICP备16125535号